文章
  • 文章
搜索

双证MBA

报名流程

在职读研

招生院校

名校硕士

在线咨询

成教大专

报名流程

成教本科

成考教辅

开放大学

在线报名

中专招生

技校招生

大专/高职

工校/师范

国际高中

中专指导

职教辅导

五年制转本

专接本院校

全日制自考

社会自考

自考辅导

特色小自考

在线报名

首页 >> 艺术高考(文) >>资讯 >> 中央戏剧学院2020年本科招生简章
详细内容

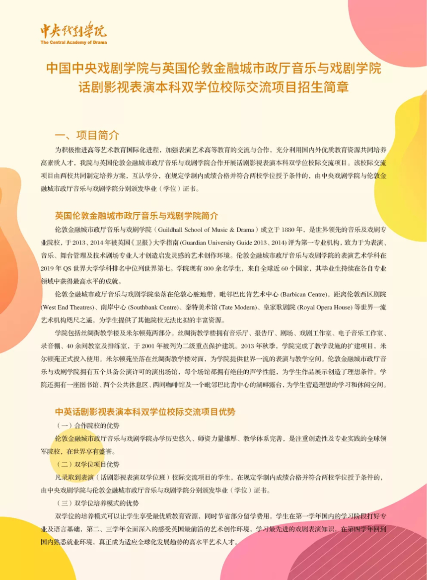
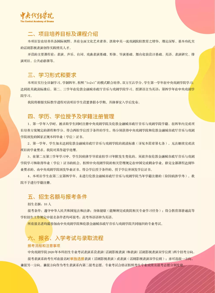
中央戏剧学院2020年本科招生简章

中央戏剧学院2020年本科招生简章发布了,快来看看吧。


image.png 

image.png 

image.png 

image.png 

image.png 

image.png 

image.png 

image.png 

image.png 

image.png 

image.png 

image.png 

image.png 

注:本文内容来源中央戏剧学院教务处本科招生办公室,如有侵权,请及时联系管理员删除

 


客服中心
联系方式
18115155095
15240212378
- 张老师
- 客服二
- 朱老师
扫码关注微信公众号
技术支持: | 管理登录
seo seo